咨詢工程師:請直接點擊右邊對話框進行咨詢!
推薦閱讀:
消毒劑消毒效果檢測
10檢驗方法
10.1配方原料的檢測按4.1進行。
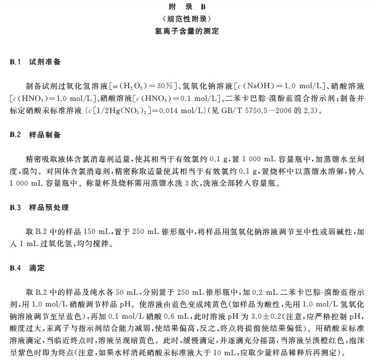
10.2有效氯含量的測定見附錄A、氯離子含量的測定見附錄B、次氯酸含量的測定見附錄C。
10.3穩定性檢測按《消毒技術規范》執行。
9標簽、標志和說明書
按《消毒產品標簽說明書管理規范》規定執行。
8運輸、儲存和包裝
8.1運輸、儲存
運輸儲存應符合相應標準和規定的要求。
8.2包裝要求
產品包裝標志應符合GB/T 191規定,包裝容器與材料應符合相應標準和有關規定。
7使用方法
7.1含氯消毒劑使用時應現用現配,具體使用方法按照產品說明書使用。
7.2注意事項如下:
a) 含氯消毒劑為外用品,不得口服。置于兒童不易觸及處;
b) —般含氯消毒劑配制和分裝濃消毒液時,應戴口罩和手套;
c) 含氯消毒劑對金屬有腐蝕作用,對織物有漂白、褪色作用。金屬和有色織物慎用;
d) —般含氯消毒劑使用時應戴手套,避免接觸皮膚。如消毒液濺上眼睛,應立即用水沖洗,嚴重者應就醫;
e) 含氯消毒劑為強氧化劑,不得與易燃物接觸,應遠離火源;
f) 置于陰涼、干燥處密封保存。不得與還原物質共儲共運;
g) 包裝應標示相應的安全警示標志;
h) 依照具體產品說明書注明的使用范鬧、使用方法、有效期和安全性檢測結果使用。
5技術要求
5.1外觀
5.1.1液體含氯消毒劑應無分層,無雜質,無沉淀和懸浮物。
5.1.2固體含氯消毒劑應能在規定的時間內完全溶于水,且粉劑應不結硬塊,片劑應符合成品形狀。
5.2理化指標
5.2.1 pH
用于相關消毒對象的液體含氯消毒劑,pH應符合產品說明書標識值范圍士1。
5.2.2有效氯含量
產品應標示有效氯的含量(mg/L或%)及范圍。固體含氯消毒劑有效氯含量的范圍應在中值的 土10%以內。液體含氯消毒液有效氯含量的范圍應在中值的士15%以內。
5.2.3穩定性
固體含氯消毒劑在產品有效期內,有效氯下降率不得超過10%,產品有效期不得少于12個月。
液體含氯消毒劑在產品有效期內,產品的有效氯含量不得低于標示值的下限,產品有效期不得少于6個月。對于不含穩定劑的次氯酸鈉/次氯酸消毒劑,有效期為3個月。
5.3殺滅微生物指標
根據產品說明書規定的使用劑量,按《消毒技術規范》中的定量殺菌試驗、模擬現場試驗或現場試驗方法進行試驗,其殺菌效果應符合表1要求。

一般含氯消毒劑適用于醫療衛生機構、公共場所和家庭的一般物體表面、醫療器械、醫療廢物、食飲具、織物、果蔬和水等的消毒,也適用于疫源地各種污染物的處理。不宜用于室內空氣、手、皮膚和黏膜的消毒。
次氯酸消毒劑除上述用途外,還可用于室內空氣、二次供水設備設施表面、手、皮膚和黏膜的消毒。
注:一般物品表面指日常用品如桌椅、床頭柜、衛生潔具、門窗把手、樓梯扶手、公交車座椅、把手和兒童玩具等的表面。
4原料要求
4.1配方中殺菌成分原料要求
4.1.1三氯異氰脲酸應符合HG/T 3263的優等品的要求。
4.1.2二氯異氰脲酸鈉應符合HG/T 3779的要求。
4.1.3次氯酸鈣應符合GB/T 10666的優等品的要求。
4.1.4氯化磷酸三鈉應符合HG/T 2528的要求。
4.1.5次氯酸鈉溶液應符合GB/T 19106中A型的要求。
4.1.6液氯應符合GB/T5138中合格品以上的要求。
4.1.7二溴海因應符合GB/T 23849的要求。
4.2配方中其他組分要求
4.2.1用于餐飲具和瓜果、蔬菜消毒的含氯消毒劑,當有其他原材料時,不得使用工業級原材料;當只有工業級原材料時,應使用當前最高等級。
4.2.2生產液體含氯消毒劑,應使用純化水。
3術語和定義
下列術語和定義適用于本文件。
3.1有效氯
含氯消毒劑的氧化能力相當于氯的量,是衡量含氯消毒劑氧化能力的標志,有效氯含量用mg/L或 百分比(%)表示。
3.2含氯消毒劑
溶于水中能產生次氯酸的消毒劑。
3.3次氯酸消毒劑
消毒液原液含有穩記的次氯酸的消毒劑。
2規范性引用文件
下列文件對于本文件的應用是必不可少的。凡是注日期的引用文件,僅注日期的版本適用于本文件。凡是不注日期的引用文件,其最新版本(包括所有的修改單)適用于本文件。
GB/T191包裝儲運圖示標志
GB/T 5138 工業用液氯
GB/T 5750.5—2006生活飲用水標準檢驗方法無機非金屬指標
GB/T 10666次氯酸鈣(漂粉精)
GB/T 19106次氯酸鈉
GB 19193—2015 疫源地消毒總則
GB/T 23849 二溴海因
HG/T 2528氯化磷酸三鈉
HG/T 3263三氯異氰脲酸
HG/T 3779二氯異氰脲酸鈉
消毒技術規范(中華人民共和國衛生部衛法監發〔2002〕282號)
消毒產品標簽說明書管理規范(中華人民共和國衛生部衛監督發〔2005〕426號)
1范圍
本標準規定了含氯消毒劑的原料要求、技術要求、應用范圍、使用方法、運輸儲存包裝要求、標識要求、檢驗方法。
本標準適用于以有效氯為主要殺菌成分的消毒劑,包括次氯酸鈉、次氯酸鈣、液氯、氯胺、二氯異氰 脲酸鈉、三氯異氰脲酸、氯化磷酸三鈉、二氯海因、次氯酸等,但不包括以它們為殺菌成分之一復配的消毒劑。
不同的消毒產品,其檢測項目及標準是不同的,對消毒劑檢測備案,含氯消毒劑檢測標準是什么呢?我國出了相關要求,下面一起來了解GB/T36758-2018
含氯消毒劑檢測衛生要求。